Overview

Through the OpenACS templating system, the UI look&feel will be modifiable by specific sites, so we needn't address page layout and graphical design issues here. Other than to mention that the Assessment package will use these OpenACS standards:

Furthermore, the set of necessary pages for Assessment are not all that dissimilar to the set required by any other OpenACS package. We need to be able to create, edit and delete all the constituent entities in the Package. The boundary between the pages belonging specifically to Assessment and those belonging to "calling" packages (eg dotLRN, clinical trials packages, financial management packages, etc etc) will necessarily be somewhat blurred.

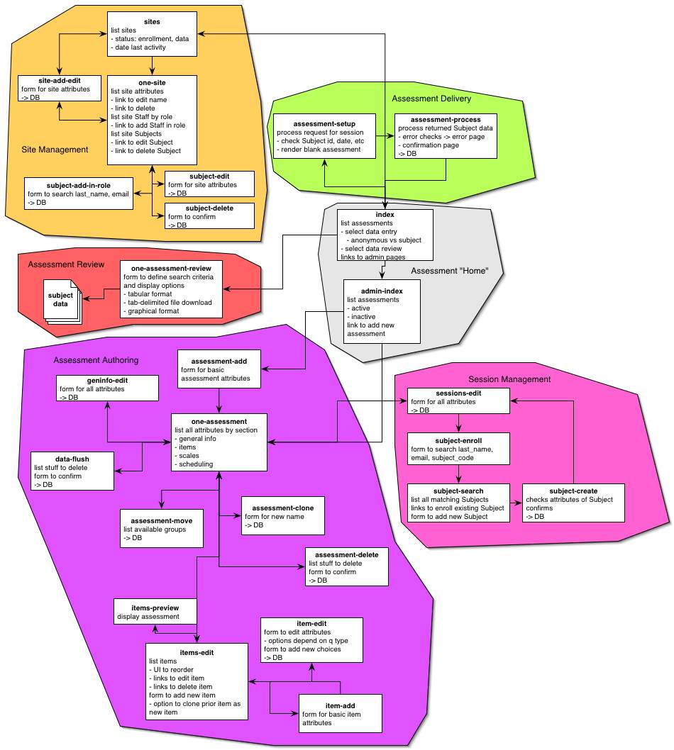
Proposed Page Flow

Nevertheless, here is a proposed set of pages along with very brief descriptions of what happens in each. This organization is actually derived mostly from the existing Questionnaire module which can be examined here in the "Bay Area OpenACS Users Group (add yourself to the group and have a look).

The UI for Assessment divides into a number of primary functional areas, as diagrammed below. These include:

In addition to the page flow we have two types of portlets for .LRN:
More Ideas:

data model